Top Function Structure

If you are looking for Top Function Structure you've come to the right place. We have 26 images about Top Function Structure including images, pictures, photos, wallpapers, and more. In these page, we also have variety of images available. Such as png, jpg, animated gifs, pic art, logo, black and white, transparent, etc.

function

Not only Top Function Structure, you could also find another pics such as Human Cell, Plant Cell, Model Example, Bacterial Cell, Cell Membrane, Brain Diagram, Cell Organelles, Animal Cell, Eukaryotic Cell, Diagram Template, Diagram Creator, and Biology Examples.

structure function science leadership academy  center city 617×471

structure function science leadership academy center city

View Image
More Like This

top function liver detox 501×164

top function liver detox

View Image
More Like This

create function structure diagram 1289×897

create function structure diagram

View Image
More Like This

function structure model  scientific diagram 320×320

function structure model scientific diagram

View Image
More Like This

function structure diagram  scientific diagram 850×269

function structure diagram scientific diagram

View Image
More Like This

top tier 1107×650

top tier

View Image
More Like This

organizational structure   function  top management 850×1100

organizational structure function top management

View Image
More Like This

establishing  function structure  breaking    function 850×302

establishing function structure breaking function

View Image
More Like This

structure   function  scientific diagram 681×519

structure function scientific diagram

View Image
More Like This

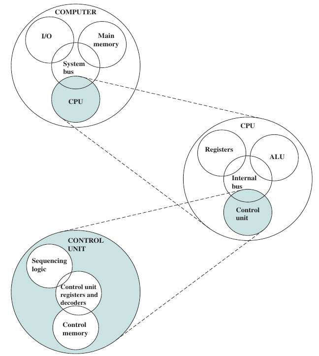
computer structure  function university notes 648×723

computer structure function university notes

View Image
More Like This

function editor  functional structure left  top level view 850×575

function editor functional structure left top level view

View Image
More Like This

structure 3402×927

structure

View Image
More Like This

function structure  scientific diagram 850×231

function structure scientific diagram

View Image
More Like This

function 2500×1118

function

View Image
More Like This

top level module structure diagram  scientific diagram 328×328

top level module structure diagram scientific diagram

View Image
More Like This

top  design approach   top level function 850×516

top design approach top level function

View Image
More Like This

matrix organizational structure     structure 1200×720

matrix organizational structure structure

View Image
More Like This

top function organization  scientific diagram 671×804

top function organization scientific diagram

View Image
More Like This

structure diagram  schematic diagram   top view 850×333

structure diagram schematic diagram top view

View Image
More Like This

top level function model step   scientific diagram 794×560

top level function model step scientific diagram

View Image
More Like This

schematic    top  structure  scientific 640×640

schematic top structure scientific

View Image
More Like This

required functionalities top level functionalgorithm mapping 712×348

required functionalities top level functionalgorithm mapping

View Image
More Like This

fail fast move   top structure    started 3288×1764

fail fast move top structure started

View Image
More Like This

top structure functions strategy iii   isotropic 320×320

top structure functions strategy iii isotropic

View Image
More Like This

awelectures structure 988×525

awelectures structure

View Image
More Like This

topstructure organizationalchange organizationaldevelopment 800×450

topstructure organizationalchange organizationaldevelopment

View Image
More Like This

Don't forget to bookmark Top Function Structure using Ctrl + D (PC) or Command + D (macos). If you are using mobile phone, you could also use menu drawer from browser. Whether it's Windows, Mac, iOs or Android, you will be able to download the images using download button.

Search Results for: Top Function Structure

Maaf, tidak ada yang cocok pencarian Anda. Silahkan coba lagi dengan kata kunci yang berbeda.